2026年职业顺风车跑到头了,专家建议:乘客举报可得5-10倍车费奖励
从揭阳回深圳,平台显示264元,司机直接问“加多少”,888走不走,乘客怒了:想靠这个发财?其他司机也泪了:那自己直接接的单,高速费都不够算什么?

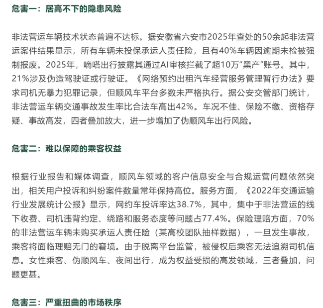
假顺风,真营运。治理“伪顺风车”有对策了!近期,《中国公路》杂志社发文《伪顺风车治理难点及长效路径探析》,指出顺风车已经成为多样化出行体系中不可或缺的一环节。同时,也有一些司机违背了“真顺路、低频次、非营利”的原则跑非法营运,带来多重危害。

同时,受限于顺风车监管条例尚未统一、基层执法取证认定困难、平台行程数据未与执法系统对接、乘客认知度不足与维权意识薄弱等原因,顺风车领域普遍存在多平台账号接单、线下揽客后转客拼车运输、临时加价等现象。

为此,文章提出“五维治理方案”,从制度、平台、取证、执法和乘客五个维度,整治“伪顺风车”。
不仅制定统一量化标准,还规定每日接单上线、费用分摊、路线偏离等标准。同时明确推行一案双罚,建立司机背景审查、人脸识别、高频出行时间、跨平台黑名单等机制。


此外,针对取证难、执法队员素养不足问题,在加强执法队伍综合能力的同时。文章建议多维度取证:查司机接单来源、问乘客行程信息、借助大数据查非法营运。


乘客作为出行的一环,文章建议通过宣传来帮助乘客识别伪顺风车,学习维权技巧;同时鼓励乘客主动举报,查证属实的给予乘车金额5倍至10倍的奖励。

平台监管盲区、司机随意加价、出行安全难以保障、乘客不会维权......这篇《伪顺风车治理难点及长效路径探析》正是发现了顺风车领域的这些痛点,围绕打通执法部门、平台、司机和乘客之间的壁垒提出一系列建议。同时,地方监管部门也在加大针对顺风车非法营运的整治力度。
黄山市开展顺风车市场秩序专项整治工作,通过“线索收集+技术研判+精准打击”闭环执法,锁定非法营运车辆50余台,并查获2台重点违法车辆。

深圳市交通运输行政执法支队在高铁站周边开展顺风车专项整治行动,发现司机周某一天通过顺风车平台完成了9个独享单,不符合一天接单不能超过3次的规定。
除此之外,周某未取得人证,涉案车辆未取得车证,涉嫌非法营运,派单公司也未取得营运资质。周某和公司被立案处罚。

从制度到执法,顺风车正在被看见。若以上措施能够逐渐落地实施,对于真正的顺风车司机、乘客和整个行业来说都是一件好事。
不仅真顺风司机的订单有保障,乘客坐车也安心,网约车行业也能在合规化的路上前进一大步。你们支持这份治理措施吗?欢迎在评论区发表意见!


